SCIA Engineer Progressive Disclosure and Customisation
 
                        Tools & Process Toolbar
 
                 
                        Objects and Catalog
 
                 
                 
                        Property Panel
 
                 
                SCIA Engineer, is the leading structural engineering software, featuring tools to model, analyse and optimise a 3D model of any structure, material or load condition. With a CAD user interface at its core, SCIA Engineer’s specific focus is advanced structural analysis: loading, stability calculations, building code compliance, and structure optimisation: an all in one structural engineers’s toolbox. Despite its prominence as market leader, SCIA Engineer struggled with a number of usability issues that presented an obstacle when onboarding new users.
Client:
SCIA Engineering, structural engineers
Solution:
As a member of a UX team of experts entrusted with elevating user experience and interface to a customer-centric level, we redesigned SCIA controls to cater to novice engineers entering the rapidly changing world of structural engineering, launching SCIA Engineer 21. SCIA Engineer 21 delivers an improved onboarding experience, cutting down on training periods, and reducing the learning curve. The main challenge being establishing an intuitive ease of use that retains the existing customer by offering improved workflow patterns.
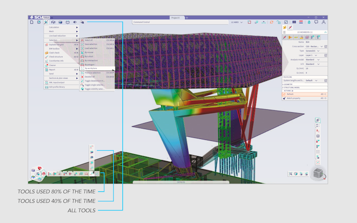
Through an information architecture audit, we concluded that SCIA features 1000s of objects and functionalities, 80% of them hardly ever being used. This is solved for by progressive disclosure, allowing for easy access to most frequently used functionalities. We also conducted user exploration and learned that user workflows in SCIA vary greatly according to personal preferences, and even from project to project. As a result, every component can be customised to best support each project.
Impact:
SCIA Engineer 21 launched successfully with an impressive 4 out of 5 fans among customers. SCIA Engineer is more intuitive through understanding customer needs, behaviours, and struggles, reducing onboarding time for new users by 80%, from up to 10 days to 2.